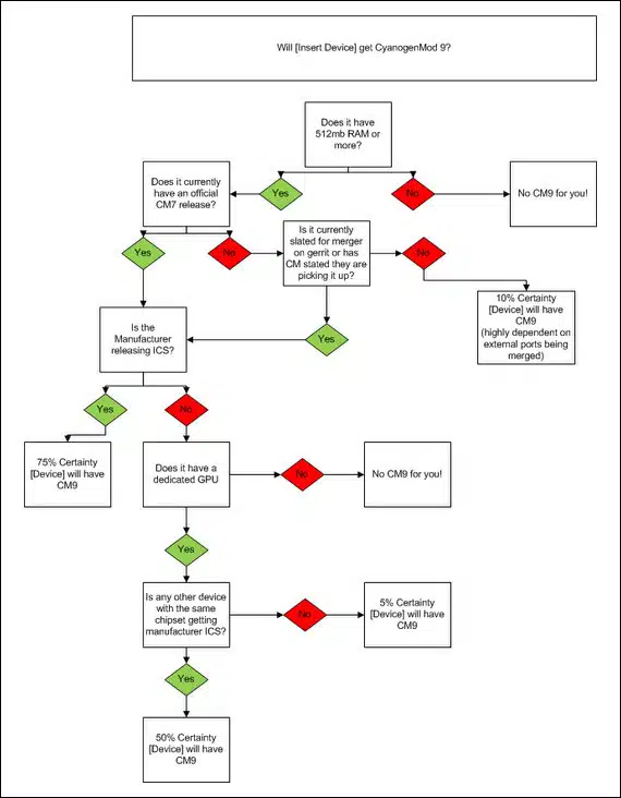
Το κινητό μου θα αναβαθμιστεί σε Android Ice Cream Sandwich; Για να μάθεις αν θα αναβαθμιστεί επίσημα από την μαμά εταιρεία μπορείς να επισκέπτεσαι τακτικά τον Πίνακα Αναβαθμίσεων του Techblog. Αν εκεί απογοητευτείς ή βαρέθηκες να περιμένεις και θέλεις να μάθεις αν θα διατεθεί CyanogenMod 9 και για εσένα, κάνε τους υπολογισμούς με το παρακάτω […]
Safari 26.5: Η Apple έκλεισε 20 κενά ασφαλείας — ένα διέρρεε τα δεδομένα σου
Η Apple διόρθωσε 20 ευπάθειες WebKit και ένα σφάλμα WebRTC στο Safari 26.5. Μια από αυτές επέτρεπε παράκαμψη Content Security Policy και διαρροή προσωπικών δεδομένων.

Έχει το optimus one(p500) dedicated GPU;
Ναι , την Adreno 200 απ’ όσο γνωρίζω
Paris το O1 έχει ήδη CM9 η οποία είναι αρκετά σταθερή απ οτην BETA 4 έκδοση που βρίσκεται τώρα.
φοραω εδω και δυο μηνες CyanogenMod 9 στο galaxy s και την τρεχει εξαιρετικα!!!!